overview
Overview
Features

m14.png
Interfaces

m12.png
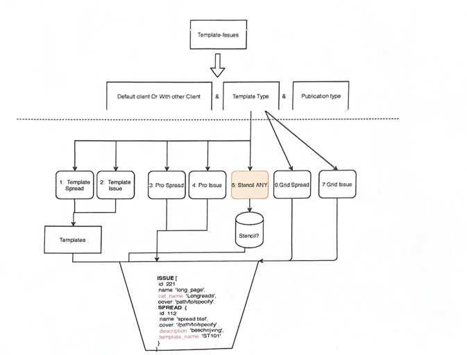
TemplatesResolver

m11.png
Getting started (no Vue development):
composer installnpm install- Maak een
.envop basis van je.env.example - Indien je wijzigingen in het Vue deel wilt maken, ga naar #Vue Development
- Draai een
npm run build
artisan phpstorm ide eloquent database code completion
- Ga naar de root van het dashboard.
- draai
php artisan ide-helper:models --nowrite --dir=vendor/maglr/shared/Maglr/Database/
Haal de laatste Vue build op van Gitlab CI
./get-latest-build.sh
Getting started (Vue development)
- Check of je
APP_URLin je .env staat op de URL waarop je wilt gaan developen. - Draai
npm start. - Ga naar
~/.vite-plugin-mkcert/certs/en kopieer dedev.pemnaar je mac. - Installeer dit certificaat op je mac, en you are ready to go!
Update Maglr Vue framework
- voor in het de root van dashboard
npm install @maglr/vue-frameworkuit.
IP2Location
Nieuwe database downloaden/updaten van ip2location.com
./updateCountryDatabase.sh
JSON Translator
Vertaal Locales van een (master) taal naar andere talen.
Script staat op locatie src/Maglr/Dashboard/Controllers/TranslateHelpModule.php
- Kijk altijd eerst even wat de module gaat vertalen, de bron en de doeltalen.
- Ga naar het dashboard met de module
/nl_NL/translatehelp/all(taal maakt niet uit) - Je krijgt nu te zien wat er vertaald zal gaan worden.
- Als aller naar wens is geen dan in de url
?translate=1mee om ook echt daadwerkelijk de vertaal-api aan te roepen en de vertalingen door te voeren.